Введение
Авиационная отрасль играет значительную роль в развитии национальной экономики и занимает приоритетную позицию в рамках государственных задач. Активное развитие новейших технологий является локомотивом для формирования высоких достижений на мировом рынке. Цифровая трансформация определяет современные перспективные направления применения передовых подходов к обеспечению высокой конкурентоспособности отечественной промышленности. В стратегии развития авиационной отрасли вопросам цифровизации уделяется большое внимание в связи с растущими потребностями рынка и необходимостью выхода на передовые позиции среди мировых лидеров [1]. Производственные процессы в авиастроении насыщены информационными потоками и особенно сложны. Однако, конкурентная среда, сформировавшаяся за последние годы в отрасли, предъявляет высокие требования в части ускоренного запуска новых изделий, оперативного введения конструкторских изменений, также актуальны вопросы импортозамещения авиационной продукции. Данные условия предопределяют автоматизацию процессов конструирования и производства, необходимость быстрого принятия эффективных управленческих решений, целесообразность гибкого реагирования на изменения рынка, организацию работы в ограниченной информационной среде. В связи с этим, особую актуальность приобретают широкое использование математических методов, компьютерной техники, моделирования и информационных технологий. Высокотехнологичная продукция требует активного применения цифровых инструментов для построения и анализа процессов деятельности. Информатизация и автоматизация технологических процессов, применение искусственного интеллекта, новации в области электродвижения и развитие беспилотной авиации являются базой для успешного завоевания лидерских позиций. Вопросы перспектив развития информатизации были рассмотрены на заседании Экспертного совета Комитета авиационной промышленности, где определили потребность по формулированию рекомендаций и предложений в области законодательной инициативы и нормативной базы. Важным направлением остается реализация проектов по импортозамещению программных продуктов проектирования авиационной техники и управления бизнес-процессами. Кроме того, кадровый вопрос остается немаловажным, для решения комплексных задач, стоящих перед авиапромышленностью, необходимы высококвалифицированные специалисты в области информационных технологий. Аналогичные задачи обсуждались на первой всероссийской конференции «АвиаЦифра 2025» в Казани, что подтверждает актуальность исследуемой темы [2].
Таким образом, использование цифровых инноваций в производстве, эксплуатации и обслуживании авиационной техники образуют новые возможности для повышения экономической эффективности предприятий, роста безопасности и качества разработок.
Анализ направлений развития цифровизации в авиастроении
Информатизация в авиастроении начала развивать раньше, чем в других отраслях. Потребность в цифровых технологиях возникла в результате инновационного развития авиационной индустрии. Основные этапы информатизации представлены в таблице [3].
Этапы развития информатизации в авиационной отрасли
|
№ п/п |
Этап |
Характеристика |
|
1 |
Автоматизация проектирования (CAD/CAM-системы) – 1970-1980-е гг. |
Появление первых автоматизированных систем, позволяющих создавать 3D-модели самолетов в цифровом варианте. Значительное ускорение проектных работ и старт компьютерного управления производственными процессами. |
|
2 |
Внедрение систем управления производством (MES) – 1990-е гг. |
Возможность управления основными производственными процессами в реальном времени. Контроль качества, сроков и ресурсов. |
|
3 |
Развитие информационных систем управления предприятием (ERP) – 2000-е гг. |
Обеспечение интеграции различных бизнес-процессов – от закупок до логистики и финансов, что повысило общую эффективность и прозрачность авиастроительных компаний. |
|
4 |
Применение цифровых двойников и виртуального моделирования – 2010-е гг. |
Появление цифровых двойников (digital twins) дало возможность создавать виртуальные копии самолетов и производственных линий для оптимизации обслуживания и тестирования новых решений. |
|
5 |
Индустрия 4.0 и Интернет вещей (IoT) – 2020-е гг. |
Использование Интернета вещей, больших данных и искусственного интеллекта для мониторинга состояния самолетов, прогнозного обслуживания и оптимизации производственных процессов. |
Источник: составлено авторами по [3].
На современном этапе развития авиастроения можно определить основные тренды в области информатизации:
1. Автоматическое управление и аэронавигация обеспечивают точность и надежность полетов, снижение нагрузки на экипаж. Увеличение интенсивности воздушного движения предопределяет сложности и нарастающие проблемы в обслуживании полетов, что угрожает уровню безопасности. В связи с данными обстоятельствами Международная организация гражданской авиации ИКАО утвердила Концепцию будущих систем связи навигации и наблюдения, в которой обосновывается необходимость широкой эксплуатации спутниковых технологий и цифровых линий связи.
2. Big Data и аналитика. Данный тренд вызван потребностью в получении многомерной и точной информации различного характера. Технологии позволяют улучшать технические характеристики, сократить количество ошибок, связанных с человеческим фактором. Преимуществами являются не только высокая скорость и точность обработки больших массивов информации в режиме реального времени, но и ее синхронизация и построение взаимосвязей между всеми сопутствующими аспектами, связанными с авиационным управлением и безопасностью. Можно выделить высокое влияние технологий Big Data на авиационную отрасль, заключающееся в изменении процессов конструкции воздушных судов, росте их производительности, а также в совершенствовании мониторинга эксплуатации, профилактической диагностике и техническом обслуживании. GE Aviation – американский производитель авиационных двигателей использует аналитику больших данных для прогнозного обслуживания своей продукции, что обеспечивает значительную экономию на потенциальных ремонтах. Кроме того, широкое применение и дальнейшее будущее развитие инструменты Big Data обрели в процедурах оптимизации маршрутов, расписания и управления ресурсами. Таким образом, растущий размер данных, получаемых в авиационной отрасли из различных источников, невозможно обработать традиционными подходами из-за их сложности и объема, что требует внедрения таких методов анализа, как прогнозирующая аналитика, мониторинг в реальном режиме времени и использование искусственного интеллекта и машинного обучения [4].
3. Цифровые двойники (Digital Twins). Разработка цифровых моделей самолетов, представляющих собой виртуальные копии физических объектов, создает условия для беспрепятственного анализа их состояния и тестирования критических систем управления. Особенно необходимы данные технологии для объектов, требующих непрерывного обновления. Отслеживание уровня работоспособности воздушных судов в режиме реального времени позволяет своевременно планировать ремонт, что усиливает надежность и безопасность. Преимущества цифровых двойников заключаются в сокращении времени на разработку, испытания, производство силовых агрегатов, а также экономии затрат за счет отсутствия необходимости создания физических образцов. Кроме того, цифровое моделирование позволяет рассматривать различные сценарии событий при изменении входных внешних параметров, влияющих на силовую установку. Немаловажно отметить, что данные технологии сопровождаются наличием единого информационного поля, являющегося основой для эффективного документооборота между участниками процессов. В связи с актуальностью конструкторских данных в цифровом двойнике снижаются риски брака и срывов сроков [5].
Существуют примеры успешного внедрения цифровых двойников на авиастроительных предприятиях. Компания Airbus провела испытания двигателей и топливной системы для лайнера А380 на виртуальном стенде, что позволило снизить сроки разработок на два года. Среди отечественного опыта эффективного применения данной технологии можно выделить использование специальной платформы с элементами искусственного интеллекта при разработке турбореактивного двигателя АИ-222-25, что минимизировало число физических испытаний. Имеет место и формирование концепции цифровой сертификации, продвижением которой активно занимается «ОДК-Сатурн». Концепция предполагает проведение предварительных виртуальных испытаний авиационных двигателей (в частности, ПД-8). Таким образом, можно отметить значительные положительные эффекты практического применения цифровых двойников, что предопределяет дальнейшие широкое их использование в различных областях авиастроения [6].
4. Цифровое проектирование и моделирование (CAD/ CAM/ CAE/ PLM).
Данное направление является неотъемлемым условием конкурентоспособности авиастроительных предприятий. CAD (Computer Aided Design) – система автоматизированного проектирования, необходимая для создания конструкторской и технологической документации, а также чертежей и 3D-моделей. Для инженерных расчетов применяется программный пакет CAE (Computer-Aided Engineering). Инструмент позволяет при помощи автоматизированных расчетов оценить поведение компьютерных моделей изделий в реальных условиях эксплуатации. CAE помогают проанализировать потенциальную работоспособность исследуемых систем в короткие сроки и с минимальными материальными затратами. Современные версии CAE применяются совместно с CAD-системами или интегрируются в них. Среди отечественных разработок выделяется программа ЛОГОС – CAE-система для многодисциплинарного моделирования. Программой пользуются многие компании при проектировании авиационной техники. ЛОГОС позволяет оперативно и точно производить расчеты задач гидрогазодинамики, теплообмена, осуществлять прочностной анализ, анализировать электромагнитное излучение. CAM (Computer-Aided Manufacturing) – программно-вычислительный комплекс для подготовки технологического производства, используется инженерами-технологами. Суть заключается в автоматизации программирования оборудования, что позволяет сократить временные затраты и повысить точность настройки. Для управления жизненным циклом изделий создана технология PLM (Product Lifecycle Management), призванная координировать все данные об изготавливаемом продукте и связанных с ним процессах. PLM сопровождает весь жизненный цикл изделия вплоть до снятия с эксплуатации и хранит всю информацию в виде цифрового макета. Целями вышеперечисленных программных продуктов являются упрощение процессов проектирования и производства, исключение ошибок при выполнении задач, создание максимально точных моделей изделий и формирование полного пакета конструкторской документации [7].
5. Интернет вещей (IoT) и промышленный интернет (IIoT). Технологии применяются в авиастроительной отрасли для контроля состояний воздушных судов, получения информации производителем. Одним из способов использования IoT является мониторинг состояния двигателей посредством множества датчиков. Таким образом, обеспечивается контроль силового агрегата и расхода топлива. В случае возникновения нежелательных отклонений в работе или любых признаков проблем, происходит передача данных в режиме онлайн. Промышленный интернет позволяет организовать непрерывный сбор информации о загрузке и состоянии производственных линий. Данные операции способствуют сокращению потерь сырьевых ресурсов, оптимизируют ремонт и техническое обслуживание продукции, формируют высокое качество сервиса и увеличивают показатели эффективности производства в целом. Одной из существенных разработок в области данных технологий является IIoT.Istok – передовая российская платформа для промышленного интернета вещей. Платформа обладает рядом преимуществ: включает полный набор средств для удаленного мониторинга, диагностики оборудования (технологического, инженерного, стендового, вспомогательного), изделий, процессов эксплуатации. Кроме того, IIoT.Istok имеет возможность интеграции с корпоративными информационными системами, включает технологии кибербезопасности, хранит данные за неограниченный промежуток времени. Удобный интерфейс и понятная визуализация результатов мониторинга позволяют оперативно и достоверно оценить текущую ситуацию. Примером успешного внедрения IoT в авиастроении является платформа Skywise, которую запустила в своей деятельности компания Airbus. Платформа применяется в процессе эксплуатации самолетов и посредством возможностей искусственного интеллекта и больших данных обеспечивает оперативный сбор информации. Существенными плюсами Skywise являются прогнозирование неисправностей, что предотвращает внеплановые ремонты и увеличивает безопасность и надежность воздушных судов; сравнительный анализ производительности и топливной эффективности; безопасность обмена данными. В 2018 году компанией Rolls-Royce была представлена концепция IntelligentEngine, которая основана на создании ИИ-системы авиационных двигателей. Особенностями концепции являются способность двигателей обучаться на ошибках, предвидеть события, связываться с другими двигателями и наземными службами [8].
6. Искусственный интеллект и машинное обучение (AI/ML). В авиастроении данные инструменты нашли применение в системах предиктивного анализа, а также являются неотъемлемой частью всех современных технологий, включая цифровые двойники и промышленный интернет. Кроме того, алгоритмы искусственного интеллекта используются для оптимизации проектирования, диагностики и управления производством. AI эффективно участвует в процессах дефектоскопии на ранних этапах сборки изделий, сокращая при этом объемы бракованной продукции.
7. Кибербезопасность. Тенденции цифровизации приводят к усилению рисков кибератак, что обязует внедрять строгие меры защиты информационных систем. Обеспечение кибербезопасности необходимо для предотвращения утечки конфиденциальных данных [9].
Таким образом, на сегодняшний день идет активная цифровая трансформация авиастроительной отрасли, что предполагает существенное повышений экономической эффективности высокотехнологичных предприятий Объединенной авиастроительной корпорации.
Результаты исследования и их обсуждение
Несмотря на усиленную активизацию внедрения новых информационных технологий, а также инструментов автоматизации процессов, авиационные предприятия продолжают искать пути роста конкурентоспособности и усиления независимости от иностранных игроков за счет разработок инновационных проектов информатизации отрасли.
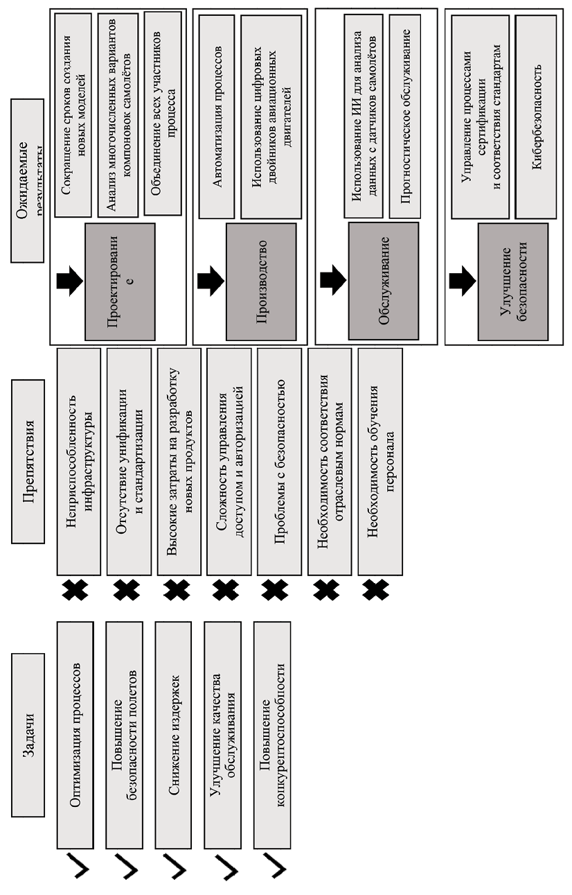
Ожидаемые экономические результаты на пути развития информатизации авиастроительной отрасли наглядно представлены на рисунке [10].
Дальнейшее развитие и широкое применение цифровых двойников на предприятиях авиастроения требует синергии математических моделей, систем автоматизированного проектирования и программно-вычислительных комплексов (CAD/CAM- и PLM-системы), системы управления активами, ресурсами и производством. В связи с тем, что на разных предприятиях применяются неидентичные программные решения, процесс объединения всех технологий представляется сложной задачей. Цифровые двойники требуют больших массивов информации при их создании, а также генерируют впоследствии данные, требующие облачные технологии их хранения. В данном случае создается предпосылка для разработки масштабных виртуальных платформ. Особое значение приобретает необходимость создания обширной методической основы по использованию специализированных математических моделей для каждого элемента двойника.

Ожидаемые экономические результаты развития информатизации на предприятиях авиастроения Источники: составлено авторами по [10]
Для максимальной достоверности разрабатываемых цифровых моделей требуется учет множества факторов и параметров, от которых зависит работоспособность силовых установок, что является трудоемким процессом и формирует спрос на высококвалифицированных специалистов, в том числе, комплексных инженеров.
Программно-вычислительные комплексы, применяемые для цифрового проектирования и моделирования, требуют совершенствования в современных динамичных условиях. На сегодняшний день основной целью является достижение технологической независимости CAD- и CAE-систем к 2030 году, что было заявлено на стратегической конференции по математическому моделированию и инженерному ПО. Оптимистичные перспективы импортозамещения основаны на высоком темпе развития и зрелости отечественных программных продуктов, а также взаимодействии с промышленными заказчиками. Планируется реализация проектов в области цифровой науки и интеллектуального проектирования, что сформирует базу для достижения мирового технологического лидерства. Выполнение задачи по технологической независимости САЕ-систем к 2030 году ускорит активизацию авиационной отрасли в части перестроения внутренних моделей работы. В качестве направлений совершенствования CAD/CAE-систем целесообразно выделить использование искусственного интеллекта и машинного обучения, в чем уже заинтересованы разработчики программы ЛОГОС. Это обеспечит подбор оптимальных вариантов конструкции изделий на основе большого массива данных, а также создаст условия для автоматической оптимизации параметров. В перспективе взаимодействие с проектом в реальном режиме времени будет обеспечено технологиями виртуальной и дополненной реальности.
Стоит выделить некоторые вызовы, сопровождающие развитие CAD/CAE-систем. К основным препятствиям можно отнести высокую стоимость внедрения, которая формируется из затрат на закупку лицензий, создания материально-технической базы, а также обучения персонала. Кроме того, различные CAD-системы используют данные несогласованных форматов, что значительно затрудняет процедуру их интеграции. В случае с PLM-технологией управления жизненным циклом основная проблема заключается в растущем объеме данных об изделиях, который требует длительного хранения. Возникает острая необходимость обеспечения информационной безопасности. Перспективным проектом является единая PLM-платформа, разработанная корпорацией «Ростех» и предназначенная для управления жизненным циклом авиационной техники. Платформа аккумулирует данные каждого этапа от проектирования до эксплуатации, что помогает адаптироваться к изменениям и повышать качество.
Перспективы развития IoT и IIoT связаны с расширением сети взаимосвязанных устройств и сенсоров, позволяющих производить контроль и управление на каждом этапе производства. К 2028 году прогнозируется удвоение рынка данных технологий, обеспечивая фундаментальное изменение подхода к управлению промышленными процессами, что приведет к усилению безопасности и эффективности производства. Среди барьеров для глобального внедрения новых технологий выступают значительные затраты на оборудование и программное обеспечение, а также обучение персонала. Кроме того, актуальным становится вопрос совместимости нового оборудования со старой материально-технической базой [11].
Развитие информатизации в авиастроении невозможно представить без новых возможностей применения технологий, основанных на искусственном интеллекте и машинном обучении. В России активно ведутся работы по разработке алгоритмов с использованием нейросетей для решения сложнейших задач, таких как автоматизация аэродинамических расчетов. Данные исследования являются прорывными и не имеют аналогов в мире. На сегодняшний день поставлены цели, связанные с внедрением экспериментального блока на основе машинного обучения для ускорения вычислений, которые планируется достичь к 2026 году. Особенностью отечественных разработок в данной области является комплексный подход к решению задач, что дает значительное конкурентное преимущество будущих результатов. Данный вывод подкрепляется тем, что при проектировании авиатехники необходимо учитывать множество факторов и условий, следовательно процедура моделирования должна иметь системный характер. Подобные зарубежные проекты рассматривают все процессы в аналогичной задаче обособленно друг от друга, что не соответствует условиям практического применения. Однако, стоит выделить перечень угроз использования искусственного интеллекта. К ним относятся: вероятность выбора информации низкого качества для построения алгоритмов, что может привести к существенным ошибкам; отсутствие четкой регламентации ответственности за ошибки, допущенные AI-системой; риск угрозы информационной безопасности в связи с растущим объемом данных. Несмотря на имеющиеся препятствия и необходимость большого внимания к использованию AI, создаются условия для дальнейшего расширения возможностей применения нейросетей в авиастроительной отрасли: выделяются гранты на исследования, привлекаются ученые ведущих вузов, стимулируется тесное взаимодействие научных организаций и представителей промышленности. В связи с растущими потребностями ускоренного развития технологий AI целесообразно законодательно урегулировать ряд вопросов, в том числе разработать ГОСТы в авиации, обосновывающие перечень обязательных параметров, которым должны соответствовать нейросети для их безопасного внедрения.
В области усиления кибербезопасности возникает необходимость развития программ обучения, которые специализируются на деятельности компаний авиастроительной отрасли. В связи с тем, что кибератаки переходят на более высокий уровень, традиционные методы шифрования данных становятся несостоятельными для защиты конфиденциальной информации, поэтому требуются новые технологии, например, применение квантовой криптографии. В ближайшей перспективе целесообразно обратить усиленное внимание на такое направление, как информационная защита производства самолетов и цепочки поставок.
Вопросы управления качеством будут решены посредством масштабного внедрения системы аналитики, которую представила компания «PT-Техприемка». Использование системы на предприятиях показало эффективные результаты в виде снижения числа производственных дефектов на 20%. Для организационно-управленческих задач разработаны автоматизированная система управления персоналом («PT-Информ») и альтернативная замена Microsoft Exchange и Outlook («PT-Иридиум»). Данные инструменты обеспечивают уменьшение административных расходов на кадровое управление, а также способствуют улучшению внутренних коммуникаций на предприятиях [12].
Таким образом, на современном этапе продолжается усиленное развитие современных технологий в области информатизации авиастроительных предприятий. Сформулированы задачи по импортозамещению программного обеспечения и активного внедрения полученных достижений в процессы проектирования, производства и последующей эксплуатации авиационной техники.
Заключение
В современную эпоху цифровых технологий информатизация становится ключевым фактором повышения экономической эффективности и конкурентоспособности предприятий авиастроительной отрасли. Проведённый анализ показал, что внедрение современных информационных систем – от автоматизированного проектирования и систем управления производством до цифровых двойников и технологий Интернета вещей – способствует значительному улучшению процессов проектирования, производства и обслуживания авиационной техники.
Однако развитие информатизации в авиастроении сопровождается рядом вызовов: недостаточная квалификация IT-специалистов, ограниченный бюджет на цифровую трансформацию, а также вопросы обеспечения информационной безопасности. Особое значение приобретает поддержка со стороны государства, выражающаяся в национальных проектах, программах импортозамещения и инвестициях в инновационную инфраструктуру.
Перспективы развития информатизации связаны с дальнейшей интеграцией цифровых технологий в стратегию предприятий, расширением использования больших данных и искусственного интеллекта для прогнозирования и оптимизации процессов. Важно также учитывать необходимость создания комплексных образовательных программ для подготовки квалифицированных кадров, способных работать с современными инструментами цифровизации.
Таким образом, информатизация предприятий авиастроения представляет собой не только технологическую, но и организационно-экономическую трансформацию, способствующую устойчивому развитию отрасли в условиях глобальной конкуренции. Усилия, направленные на преодоление существующих барьеров и активное внедрение инновационных решений, позволят российской авиапромышленности повысить качество продукции, улучшить экономические показатели и укрепить свои позиции на мировом рынке.
Конфликт интересов
Библиографическая ссылка
Ермаков А.А., Денисова А.Н., Теммоева Ф.М. ЭКОНОМИЧЕСКИЕ ПЕРСПЕКТИВЫ РАЗВИТИЯ ИНФОРМАТИЗАЦИИ НА ПРЕДПРИЯТИЯХ АВИАСТРОЕНИЯ // Вестник Алтайской академии экономики и права. 2025. № 10-2. С. 206-214;URL: https://vaael.ru/ru/article/view?id=4369 (дата обращения: 23.05.2026).
DOI: https://doi.org/10.17513/vaael.4369

