Введение
В последние десятилетие тема устойчивого развития приобретает особую актуальность и обладает высокой практической значимостью, обусловленной усилением глобальных экологических вызовов, ростом внимания со стороны международных организаций и государств к вопросам экологической безопасности, социальной ответственности и необходимости перехода к экономике замкнутого цикла. Данный тренд проявляется в активном внедрении принципов ESG (экологических, социальных и управленческих критериев), что в свою очередь, стимулирует разработку новых устойчивых финансовых инструментов и цифровых решений, которые направлены на поддержку экологических проектов и устойчивое развитие промышленности [1]. В этом контексте особое значение приобретает создание цифровой платформы, способной автоматизировать процессы привлечения и распределения «зеленого» финансирования, повысить прозрачность принятия инвестиционных решений и способствовать реализации проектов по внедрению наилучших доступных технологий (НДТ) [2]. Цифровые платформы упрощают взаимодействие между промышленными предприятиями, инвесторами и регулирующими органами, а также позволяют государствам самостоятельно организовывать процессы мобилизации внутренних сбережений и их эффективного перераспределения, без необходимости обращения к многоуровневой инфраструктуре международных финансовых посредников [3]. Предложенные автором методические аспекты цифровой платформы устойчивого финансирования промышленных проектов представляют собой интегрированное цифровое решение, ориентированное на автоматизацию процессов устойчивого финансирования промышленных проектов, включая предынвестиционную диагностику, ESG-оценку, структурирование финансовых инструментов и мониторинг выполнения проектных показателей, что позволяет повысить прозрачность, ускорить принятие решений и обеспечить более эффективное использование ресурсов в рамках перехода к экологически ориентированной модели развития.
Цель исследования – разработать методические аспекты цифровой платформы устойчивого финансирования промышленных проектов, которые объединяют инструменты предынвестиционной оценки и механизмы привлечения устойчивого финансирования, а также модули интеграции с государственными реестрами НДТ и блокчейн-реестрами, где платформа обеспечивает сквозной цифровой цикл от загрузки предынвестиционных расчетов до заключения смарт-контрактов и финансового мониторинга проекта.
Материал и методы исследования
Исследование основывается на междисциплинарном подходе, объединяющем элементы финансово-экономического анализа, теории цифровых платформ, методологии устойчивого развития. В работе применялись общенаучные методы теоретического и эмпирического познания, синтез, сравнение и обобщение. Для структурирования архитектуры платформы был использован метод системного анализа.
Результаты исследования и их обсуждение
В последние десятилетия платформенные модели коренным образом трансформировали динамику рыночной конкуренции, процессы модернизации промышленности и взаимодействие экономических субъектов, что стало возможным благодаря быстрому развитию цифровых технологий [4,5]. Цифровые платформы обеспечивают не только эффективную обработку и анализ данных, но и интеграцию различных участников в единую цифровую среду, способствуя ускорению процессов принятия решений, повышению прозрачности и снижению транзакционных издержек. В контексте устойчивого финансирования цифровые платформы позволяют объединять промышленные предприятия, инвесторов, регулирующие органы и общественные институты на основе общих целей и стандартов, таких как ESG-критерии и таксономии устойчивого развития. Среди многообразия цифровых платформ особое место занимают инвестиционные цифровые платформы – специализированные онлайн-инфраструктурные решения, предназначенные для организации автоматизированного и прозрачного взаимодействия между инвесторами и инициаторами инвестиционных проектов [6].
Создание специализированной цифровой платформы для поддержки и сопровождения предынвестиционных проектов по внедрению наилучших доступных технологий (НДТ) является важным шагом в систематизации и упрощении процедуры привлечения устойчивого финансирования. На сегодняшний день в Российской Федерации существуют отдельные элементы цифровой инфраструктуры устойчивого финансирования, среди которых сервисы подачи заявок через Государственную информационную систему промышленности (ГИСП), формирование ESG-отчетности в соответствии с международными стандартами GRI, эмиссия «зеленых» облигаций и применение блокчейн-реестров для фиксации условий экологически значимых проектов. Однако перечисленные выше инструменты не формируют единый интегрированный цифровой цикл, который мог бы комплексно охватить весь инвестиционный процесс от расчета предынвестиционной модели до финансирования и последующего мониторинга достижения заявленных экологических и экономических показателей.
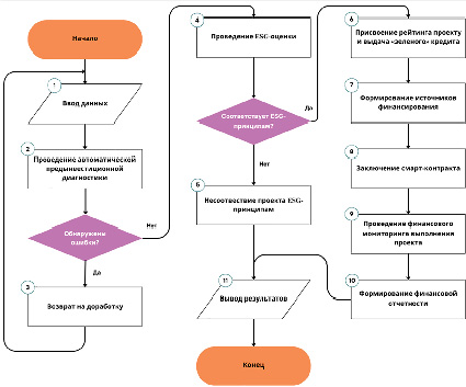
Предлагаемая автором цифровая платформа (рисунок) устраняет данные недостатки, создавая единое цифровое пространство, которое объединяет ключевые процессы и обеспечивает бесшовную интеграцию всех этапов инвестиционного цикла.

Цифровая платформа устойчивого финансирования промышленных проектов на основе предынвестиционного механизма Источник: составлено автором
Таблица 1
Ключевые функциональные задачи цифровой платформы устойчивого финансирования промышленных проектов на основе предынвестиционного механизма
|
№ |
Ключевые функциональные задачи цифровой платформы |
Описание задачи |
|
1 |
Упрощение доступа промышленных предприятий к устойчивому финансированию |
Сконцентрировать на одной цифровой платформе весь спектр «зеленых» и ESG-инструментов |
|
2 |
Обеспечение прозрачности и автоматизация расчета предынвестиционного механизма |
Внедрить автоматический расчет показателей механизма предынвестиционной оценки |
|
3 |
Формирование отраслевого «зеленого» маркетплейса проектов |
Создать публичный каталог верифицированных НДТ-инициатив с фильтрами по отрасли, региону, ESG-рейтингу и объему необходимых инвестиций для привлечений на реализацию НДТ проекта |
Источник: составлено автором.
Таблица 2
Механизм привлечения финансовых ресурсов на основе предынвестиционной оценки проектов
|
Шаг |
Описание |
Формула |
|
1 |
Расчет базового коэффициента затрат на предприятии (Кбаз) без внедрения НДТ |
Кбаз = Зг + Зэ + Зфот + Зс + Зр + Рэ где Кбаз – базовый коэффициент затрат на предприятии, руб./т; Зг – затраты на газ, руб./т; Зэ – затраты на электроэнергию, руб./т; Зфот – затраты на персонал, руб./т; Зс – затраты на сырье, руб./т; Зр – затраты на ремонтные работы, руб./т; Рэ – выплаты по экологическим платежам, руб./т |
|
2 |
Расчет коэффициент затрат на предприятии при внедрении НДТ (Кндт) |
Кндт = Зг + Зэ + Зфот + Зс + Зр + Рэ где Кндт – коэффициент затрат на предприятии c учетом внедрения НДТ, руб./т; Зг – затраты на газ, руб./т; Зэ – затраты на электроэнергию, руб./т; Зфот – затраты на персонал, руб./т; Зс – затраты на сырье, руб./т; Зр – затраты на ремонтные работы, руб./т; Рэ – выплаты по экологическим платежам, руб./т |
|
3 |
Расчет фактической финансовой выгоды, полученной в результате внедрения НДТ, на каждую произведенную тонну продукции (SΔ) |
SΔ = Кбаз – Кндт где SΔ – экономия от снижения затрат после внедрения НДТ на предприятии руб./т; Кбаз – базовый коэффициент затрат на предприятии, руб./т; Кндт – коэффициент затрат на предприятии c учетом внедрения НДТ, руб./т |
|
4 |
Расчет интегрального коэффициента предынвестиционной оценки проектов НДТ (Кинт) с учетом экологического фактора (бальная оценка на каждую тонну) |
где Кинт – интегральный коэффициент предынвестиционной оценки; Кндт – коэффициент затрат на предприятии c учетом внедрения НДТ, руб./т; Кбаз – базовый коэффициент затрат на предприятии, руб./т; g – коэффициент прироста экономической выгоды; h – темп роста производительности; r – ставка дисконтирования; t – время, год; T – горизонт инвестиционного анализа, год. При Кинт: Кинт < 1 – проект экономически эффективен, снижает затраты, привлекателен для финансирования. Кинт = 1 – эффект нейтральный, решение зависит от стратегических целей. Кинт > 1 – затраты возрастают, проект требует дополнительного обоснования. |
|
5 |
Расчет периода окупаемости инвестиционного проекта (Токп) |
где Токп – период окупаемости предприятия, год; IS – общий объем инвестиций, включая уплаченные проценты по привлеченным финансовым ресурсам, руб.; SΔ – экономия от снижения затрат после внедрения НДТ на предприятии, руб./т; Qгод.произ. – годовая производительность, т. |
|
6 |
Расчет коэффициент Пирсона (r) для выявления зависимости между величиной внеоборотных активов и показателями прибыльности основанный на исторических данных |
где r – коэффициент корреляции Пирсона; Xi – значение переменной X в i-м наблюдении; Yi – значение переменной Y в i-м наблюдении; Х – среднее значение переменной X; Y – среднее значение переменной Y. При r: r = 0,1–0,3 –слабая линейная связь r = 0,3–0,7 – средняя линейная связь r = 0,7–1,0 – сильная прямая (положительная) линейная связь r = –1 – сильная обратная (отрицательная) линейная связь |
Источник: составлено автором.
Таким образом, платформа выступает инновационным инфраструктурным решением, способствующим ускорению и повышению эффективности реализации проектов по внедрению НДТ и достижению целей устойчивого развития. Внедрение цифровой платформы станет драйвером экологизации российских промышленных производств, перехода к низкоуглеродной экономике, основанной на принципах НДТ.
В таблице 1 описаны ключевые функциональные задачи цифровой платформы устойчивого финансирования промышленных проектов на основе предынвестиционного механизма.
Предлагаемые методические аспекты цифровой платформы объединяют финансовые и экологические критерии, сокращая время на подготовку и одобрение проектов, снижая стоимость капитала и повышая доверие инвесторов. Архитектура цифровой платформы представляет собой модульную и масштабируемую систему, ориентированную на поддержку полного цикла устойчивого финансирования промышленных проектов. Цифровая платформа включает пять ключевых функциональных блоков:
1. Модуль предынвестиционного анализа – реализует алгоритмы финансово-экономической оценки с использованием интегрального коэффициента предынвестиционной оценки проектов НДТ (Кинт) (таблица 2), что позволяет автоматизировать расчет инвестиционной привлекательности проекта и повысить обоснованность принятия решений на ранней стадии [7].
2. ESG-модуль, который отвечает за проверку соответствия проекта критериям устойчивого развития, включая сопоставление с таксономией, информационно-техническими справочниками https://burondt.ru/itc НДТ и стандартами национальных ESG-рейтингов.
3. Финансового модуля, осуществляющего подбор инструментов финансирования в зависимости от целей проекта, его рейтинга и структуры капитала. Возможны следующие формы поддержки: выпуск «зеленых» облигаций, предоставление целевых кредитов, привлечение средств через специализированные ПИФы и получение государственных субсидий.
4. Модуль смарт-контрактов, обеспечивающий цифровую фиксацию условий соглашения между инвестором и предприятием.
5. Мониторинговый модуль предназначеный для сбора и анализа данных в реальном времени, поступающих с промышленного объекта.
В совокупности архитектура платформы обеспечивает: сокращение сроков анализа инвестиционного проекта до 10–15 рабочих дней; автоматическую проверку соответствия проекта ESG-критериям, формирование устойчивой цифровой инфраструктуры взаимодействия между заинтересованными сторонами, снижение транзакционных издержек и повышение юридической прозрачности за счет использования блокчейн-технологий [8]. Предложенная модель цифровой платформы выступает не только технологическим инструментом, но и институциональной основой для устойчивой трансформации промышленности в условиях декарбонизации и ресурсных ограничений.
Заключение
Проведенное исследование подтвердило высокую значимость цифровых платформ как эффективного инструмента устойчивого финансирования промышленных проектов, направленных на внедрение наилучших доступных технологий (НДТ). Разработанные автором методические аспекты цифровой платформы демонстрируют потенциал системной трансформации инвестиционного процесса за счет автоматизации предынвестиционного анализа, ESG-оценки, подбора источников «зеленого» финансирования и мониторинга реализации проектов в режиме реального времени. Платформа объединяет финансовые и экологические параметры оценки, а также формирует прозрачную цифровую среду взаимодействия между ключевыми участниками инвестиционного цикла: предприятиями, инвесторами, государственными структурами и экспертным сообществом.
Конфликт интересов
Библиографическая ссылка
Скороход А.М. РАЗВИТИЕ ЦИФРОВОЙ ПЛАТФОРМЫ УСТОЙЧИВОГО ФИНАНСИРОВАНИЯ ПРОМЫШЛЕННЫХ ПРОЕКТОВ НА ОСНОВЕ ПРЕДЫНВЕСТИЦИОННОГО МЕХАНИЗМА // Вестник Алтайской академии экономики и права. 2025. № 7-2. С. 306-311;URL: https://vaael.ru/ru/article/view?id=4258 (дата обращения: 29.11.2025).
DOI: https://doi.org/10.17513/vaael.4258




